|
日本砕石地盤改良協会(JSPA)における地盤改良工法の適用は以下の通りです。

施工
方法 |
ドリルを右回転させることにより土砂を掘削し砕石パイルを構築する方法。 |
適用
土質 |
SWS調査による25Kg以上の粘性土・砂質 |
同左 |
設計
方法 |
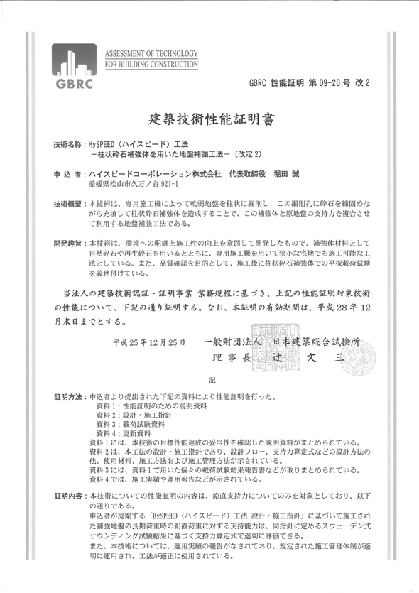
HySPEED(ハイスピード)工法
設計・施工基準。 |
日本砕石地盤改良
協会設計要領 |
内容
説明 |
日本砕石地盤改良協会(JSPA)は砕石を使い軟弱な地盤を改良する工事の総称を砕石パイル(SP)工法とします。
その施工方法には、DIG工法とHySPEED(ハイスピード)工法があります。
砕石パイル工法は土砂を掘削して排土した後に砕石を詰め込み、しめ固めていくもので、粘性土質(粘性土、腐植土、火山灰土)及び砂質土に適応可能です。
複合地盤理論により、面的に建物を支えますので、地震時の大きな荷重にも強く、液状化にも強い特徴があります。
また、天然の砕石しか使わないことにより、土壌汚染や地下水汚染を出さない無公害工法で、将来家の建て替え時も産業廃棄物になりません。
また、セメント柱状改良や鋼管杭と比較すると、標準的な家1棟で5,000KGのCO2を削減し、「STOP THE 地球温暖化!」に貢献します。 |
| 種別 |
乾式工法 |
| 工法名 |
HySPEED工法 |
DIG工法 |
| GBRC 建築技術性能証明第09-20号改2 |
- |
| 公的認証 |
 |
- |
| NETIS番号 |
SK−070007 |
- |
| 使用機械 |
HySPEED工法改良機 |
DIG工法改良機 |
対応基礎
形状 |
ベタ基礎 ・ 布基礎 ・ 独立基礎 |
対応建物
構造 |
木造 ・ RC造 ・ S造 ・ その他構造物 |
| 1日当たり施工杭長 |
75〜100m |
60m |
対応
荷重 |
150KN/uまで |
100KN/u |
最大
杭長 |
6.5m |
7.3m |
| 杭径 |
400mm |
強度 試験 |
平板載荷試験 |
平板載荷試験
または
レイリー波試験
(任意) |
| 砕石パイル杭芯位置で実施 |
砕石パイル杭芯 |
二次的
費用 |
残土として一般土砂が発生
(現場内盛土可能) |
| 施工写真 |
 |
掘削の
違い |
 |
 |
| ( HySPEED工法 ) |
( DIG工法 ) |
|
掘削孔
の状況 |
 |
 |
| ( HySPEED工法 ) |
( DIG工法 ) |
|
| 沈下事故数 |
( HySPEED工法 ) |
( DIG工法 ) |
| 0 |
0 |
沈下事故時
の修正方法 |
不同沈下を起こした場合は基礎下を薬液注入にて固化して、家上げを施工し修復するのが一般的です。 |
|